


Perkembangan internet dan teknologi digital telah mengubah cara masyarakat melakukan transaksi jual beli. Saat ini, banyak orang berbelanja melalui aplikasi marketplace karena lebih praktis, cepat, dan memiliki banyak pilihan produk. Marketplace menjadi salah satu inovasi penting dalam ekonomi digital karena mampu menghubungkan penjual dan pembeli dalam satu platform online.
Artikel ini akan membahas secara singkat tentang pengertian marketplace, cara kerja marketplace, manfaatnya, serta beberapa contoh aplikasi marketplace populer.
Pengertian Aplikasi Marketplace
Aplikasi marketplace adalah platform digital yang mempertemukan penjual dan pembeli untuk melakukan transaksi jual beli secara online. Dalam marketplace, banyak penjual dapat membuka toko dan menawarkan produk mereka kepada pembeli melalui satu aplikasi atau website.
Berbeda dengan toko online biasa yang hanya menjual produk dari satu perusahaan, marketplace memungkinkan berbagai penjual menjual produk yang berbeda dalam satu platform. Hal ini membuat pembeli memiliki banyak pilihan produk dengan harga yang bervariasi.
Marketplace biasanya menyediakan berbagai fitur seperti:
- Katalog produk
- Keranjang belanja
- Sistem pembayaran online
- Sistem ulasan dan rating
- Layanan pengiriman barang
Dengan fitur tersebut, proses transaksi menjadi lebih mudah dan aman.



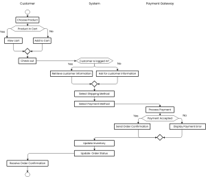
Cara kerja marketplace cukup sederhana karena platform bertindak sebagai perantara antara penjual dan pembeli.
- Penjual mendaftar dan mengunggah produk ke dalam marketplace.
- Pembeli mencari produk melalui fitur pencarian atau kategori.
- Pembeli melakukan pemesanan dan melakukan pembayaran.
- Penjual mengirim barang melalui layanan logistik.
- Pembeli menerima barang dan dapat memberikan ulasan atau rating.
Proses ini membuat transaksi online menjadi lebih terstruktur dan aman.
Manfaat Marketplace
Marketplace memberikan berbagai keuntungan bagi penjual maupun pembeli.
Bagi Penjual
Menjangkau pasar yang lebih luas
Tidak perlu membuka toko fisik
Mendapatkan sistem pembayaran yang aman
Bagi Pembeli
- Banyak pilihan produk
- Mudah membandingkan harga
- Proses belanja lebih praktis
Dengan berbagai manfaat tersebut, marketplace menjadi salah satu model bisnis digital yang berkembang sangat cepat.
Contoh Aplikasi Marketplace Populer



Berikut beberapa contoh marketplace yang populer di dunia:
1. Shopee
Marketplace yang populer di Asia Tenggara dengan berbagai promo dan fitur gratis ongkir.
2. Tokopedia
Platform marketplace dari Indonesia yang mendukung banyak pelaku UMKM untuk berjualan online.
3. Amazon
Marketplace global dengan jutaan produk dan sistem logistik yang sangat kuat.
4. eBay
Marketplace yang terkenal dengan sistem lelang online.
5. Alibaba
Marketplace yang fokus pada transaksi bisnis antar perusahaan (B2B).
Kesimpulan
Aplikasi marketplace merupakan platform digital yang mempermudah proses jual beli antara penjual dan pembeli melalui internet. Dengan fitur seperti pembayaran online, pengiriman barang, serta sistem ulasan, marketplace mampu menciptakan sistem perdagangan yang praktis dan efisien.
Seiring perkembangan teknologi dan meningkatnya penggunaan internet, marketplace akan terus berkembang dan menjadi bagian penting dalam dunia bisnis digital.
Baca juga : https://ayunda.co.id/perkembangan-artificial-intelligence-ai-dari-awal-hingga-sekarang/